English
|
加入收藏
首页
学校概况
安外简介
岗位职责
校园掠影
校长在线
地理位置
联系电话
党建之窗
团委天地
少年先锋
工会之家
办学特色
新闻中心
安外新闻
视频新闻
教育动态
校务管理
行事历
市局文件
工作总结
后勤工作
安全工作
硕果累累
学校荣誉
教师荣誉
学生荣誉
师资力量
教师风采
外教风采
名师讲坛
教研教学
教师培训
课题研究专题
优秀教案
优秀公开课
优秀试题试卷
教学资源库
校本课程
中考专栏
高考专栏
德育课堂
德育活动
德育论文
德育成果
校园生活
作息时间
营养配食
校车接送
寄宿日记
课外活动
阳光小屋
家长驿站
家校通
教子有方
国际交流
信息发布
招聘信息
招生信息
收费公示
校务管理
>
行事历
>
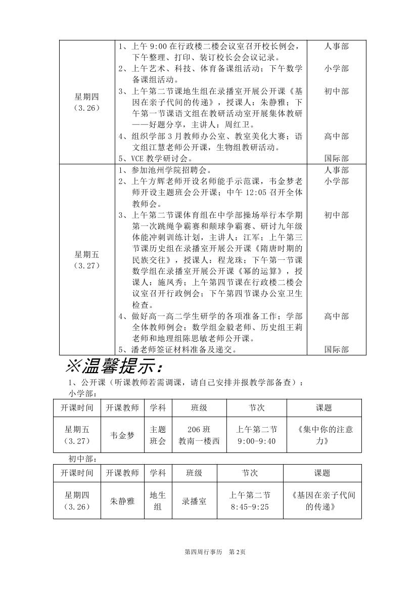
2025-2026学年度第二学期第四周行事历(东区)
作者: 点击数: